1. ЭРГАТИЧЕСКАЯ СИСТЕМА. ОСНОВНЫЕ ПОНЯТИЯ И ОПРЕДЕЛЕНИЯ.
Эргатическая система (ЭС) определяется наличием обязательного элемента, наряду с технической частью системы, в виде человека — специалиста определенного профиля (человека-оператора - ЧО). Это оптимизация отношения системы ЧЕЛОВЕК-МАШИНА для повышения эффективности производственной, управленческой или иной специализированной деятельности. Машина без человека не есть система, а только механизм, устройство, агрегат, машинный комплекс. Человек включает вспомогательное машинное обеспечение для решения различных функций системной деятельности человек-машина. В этом случае человек только повышает возможности работы своих движений, своего мышления, своих процессорных возможностей для физической, интеллектуальной или творческой деятельности.
4 подхода проектирования эргатических систем:
1. Системотехнический. Конечная стадия подхода — главенствующее место отдавалось развитию техники, человек – вспомогательное звено. Делали технику, а потом подстраивали под нее человека-оператора (удобные кресла).
2. Равноэлементный. Чисто теоретический подход — нельзя делать одинаковую нагрузку на технику и человека.
3. Человеко-системный. Характерна главенствующая роль человека. Надо учитывать массу человеческих характеристик (30–40).
4. Системнодеятельностный. Подход, при котором не учитывается человеческий фактор, а проектируется человеческий фактор (человеческая деятельность). На базе этого подхода возникла функциономика.
2. СТРУКТУРА И СВЯЗИ ЭРГОНОМИКИ.
Эргоно́мика (от др.-греч. ἔργον — работа и νόμος — закон) — научная дисциплина, комплексно изучающая производственную деятельность человека и ставящая целью её оптимизацию. Эргономика возникла в 1920-х годах в связи со значительным усложнением техники, которой должен управлять человек в своей деятельности. Современная эргономика подразделяется на микроэргономику, мидиэргономику и макроэргономику:
· Ми́кроэргономика (иногда её неверно упоминают как миниэргономику) занимается исследованием и проектированием систем «человек-машина». В частности, проектирование интерфейсов программных продуктов находится в ведении микроэргономики.
· Ми́диэргономика занимается изучением и проектированием систем «человек-коллектив», «коллектив-организация», «коллектив-машина», «человек-сеть». Именно мидиэргономика исследует производственные взаимодействия на уровне рабочих мест и производственных задач. К ведению мидиэргономики, в частности, относится проектирование структуры организации и помещений; планирование и установление расписания работ; гигиена и безопасность труда.
· Ма́кроэргономика исследует и проектирует более общие системы, такие как «человек-общество», «организация-система организаций».
При изучении и создании эффективных управляемых человеком систем, в эргономике используется системный подход. Для оптимизации управляемых человеком систем эргономика использует научные изыскания психологии, физиологии (особенно нейрофизиологии), гигиены и безопасности труда, социологии, культурологии и многих технических, инженерных и информационных дисциплин. Некоторые термины эргономики стали широко употребляться в быту, например, человекоча́с (мера временной ёмкости деятельности). В настоящее время открытия эргономики используются не только на производстве, но также в быту, в спорте и даже в искусстве.
Технические средства — прибор, машина, ЭВМ, изделие.
Эргономика – наука, изучающая трудовые процессы с целью создания оптимальных условий труда, что способствует увеличению производительности труда и обеспечивает удобство, а также сохраняет силы, здоровье и работоспособность человека.
Эргономика — наука, формирующая условия для наиболее эффективного функционирования человека в контуре управления АСОИУ.

Инженерная психология — объективно существующие характеристики человека
Проф. отбор и обучение — критичен для человека-оператора, который должен обладать некоторыми навыками
Техническая эстетика — вопросы промышленного дизайна.
3. СИСТЕМНОДЕЯТЕЛЬНОСТНЫЙ ПОДХОД К ПРОЕКТИРОВАНИЮ АСОИУ. ФУНКЦИОНОМИКА.
Подход, при котором не учитывается человеческий фактор, а проектируется человеческий фактор (человеческая деятельность). На базе этого подхода возникла функциономика.
Предпосылки
системнодеятельностного подхода:
1.Заблаговременная оптимизация информационных потоков.
2.Выбор пригодных и эффективных информационных моделей.
3.Своевременное определение критических точек и аварийных ситуаций функционирования системы.
4.Разработка и использование эргономических и оценочных программ для контроля системы и ее компонентов.
5.Улучшение эффективности и надежности человеко-технических средств.
6.Ориентировочный алгоритм действий и специальных режимов деятельности.
Одним из авторов этого подхода является Зинченко.
Цель подхода: проектирование деятельности ЧО и разработка требований от него к внешним средствам.

Частные требования — специфика функционирования, для понимания того что мы проектируем (что должны уметь делать) для конкретной системы, приоритетные характеристики.
ПОиО имеет в основном межотраслевую направленность
Оптимизация информационного взаимодействия — надо найти нужные параметры, критерии.
Проектирование при системнодеятельностном подходе

Рассмотрение системнодеятельностного подхода при
проектировании СОИ.

Функциономика — часть эргономики, основной задачей которой является анализ и исследование алгоритмов динамики и надежности функционирования человеческого звена в эргатической системе, а также оптимизация взаимодействия человека и машинной компоненты.
Функциономика — раздел эргономики, исследующий алгоритмы действия человека-оператора в эргатических системах.
Включает:
-разработку тренажёров, моделирующих установок и испытательных стендов для определения эргономических показателей;
-исследование тренируемости и утомляемости для данного вида деятельности и условий восприятия информации;
-разработка методик функционирования человека-оператора в контуре управления;
-разработка методов контроля психофизиологического состояния человека оператора.

4. РОЛЬ ЧЕЛОВЕКА-ОПЕРАТОРА В АСОИУ. АКТИВНЫЙ ОПЕРАТОР.
Роль человека в автоматизированной системе можно охарактеризовать следующими основными положениями:
1. Принцип минимального рабочего
усилия. Человек-оператор должен выполнять только ту работу, которая необходима,
но не может быть выполнена системой.
2. Принцип максимального взаимопонимания. Система должна обеспечивать полную
поддержку человеку: выдаваемая информация не должна требовать интерпретации или
перекодировки.
3. Принцип минимального объема оперативной памяти пользователя. От человека
требуется, чтобы он запоминал как можно меньше.
4. Принцип максимального контроля со стороны человека. Этот принцип
характеризуется следующими требованиями:
- оператор должен иметь возможность изменить очередность обработки, выполняемой системой;
- оператор должен контролировать последовательность работы, особенно там, где нет последовательно определенных операций.
5. Принцип преимущественных
возможностей. Состоит в передаче человеку тех функций, которые он выполняет
лучше машины, а машине тех, которые она выполняет лучше человека.
6. Принцип оптимальной загрузки. Рекомендует такое распределение функций, при
котором оператор по темпу поступления данных не испытывал бы ни сенсорного
голода (потеря активности), ни сенсорной перегрузки (пропуск сигналов).
7. Принцип ответственности. Имеет особое значение в системах, где на человека
возлагается ряд ответственных функций, даже при наличии технических
возможностей их полной автоматизации.
В АСУ можно выделить следующие типы операторской деятельности:
а) оператор-технолог - это человек, который непосредственно включен в процесс, выполняет стандартные процедуры управления процессом в режиме реального времени. Основное содержание деятельности: определение объекта (модели), соотнесение текущей ситуации к возможным вариантам ее решения и принятие одного из выбранных решений.
б) оператор-манипулятор. Основную роль играют механизмы сенсомоторной деятельности, связанной с восприятием и переработкой информации и осуществлением ответного действия. К этой категории операторов предъявляются высокие требования по их тренированности и координации движений, способности мгновенно ориентироваться и принимать решения в критических ситуациях и автоматически выполнять эти решения.
в) оператор-наблюдатель - это классический тип оператора. Деятельность: важная роль отводится информационным и концептуальным моделям. Пример: диспетчер транспортных систем, операторы слежения радиолокационных станций.
г) оператор-исследователь - опирается на аппарат понятийного мышления и опыт. Поэтому для него возрастает значимость информационной модели. Пример: исследователи любого профиля.
д) оператор-руководитель, объектами управления которого являются другие люди. Управление может осуществляться непосредственно и через каналы связи. В деятельности операторов-исследователей и операторов-руководителей все большее значение приобретают процессы формирования целей и выбора способов их достижения.
Принцип активного оператора. Согласно этому принципу при определении роли человека в СЧМ очень важно, чтобы оператор осуществлял активные действия, имел свое личное отношение к выполняемым действиям, активно стремился к цели. Это связано с тем, что при пассивной позиции оператора его переход к активным действиям требует значительной затраты сил, однако эффективность его деятельности при этом может оказаться невысокой, что наблюдается, например, в работе машиниста. При активной же позиции оператора эффективность его деятельности достигает более высокого значения, а его психофизиологические затраты оказываются меньшими. Поэтому необходимо уже на стадии проектирования СЧМ определить характер будущей деятельности и уровень активности оператора.
5. ОБЩИЕ ЭРГОНОМИЧЕСКИЕ ТРЕБОВАНИЯ К АСОИУ. ИХ КЛАССИФИКАЦИЯ.
1. Общие инженерно-психологические требования (ИП)
1.1. Гигиенические
1.2. Антропометрические
1.3. Физиологические
1.4. Психофизиологические
1.5. Психологические
2. Инженерно-психологические требования к рабочей среде (Светотехника, ИП)
2.1. Физические факторы (температура, влажность, вибрация, шум)
2.2. Химические (состав воздуха)
2.3. Биологические (наличие вредных насекомых)
2.4. Социально-психологические (групповая деятельность)
2.5. Эстетические (цветы, ароматизаторы)
3. Требования по ПОиО (ПОиО)
3.1. Отраслевые ГОСТы, требования для разных категорий операторов
4. Требования по функционированию ЧО в контуре управления СУМ. (Функциономика)
5. Требования по восприятию ИМ ЗА ЧО (Светотехника)
6. Требования по расположению в рабочей среде (ВОП)
6. ПРОФОТБОР И ОБУЧЕНИЕ ОПЕРАТОРОВ ДЛЯ
РАЗЛИЧНЫХ ВИДОВ ДЕЯТЕЛЬНОСТИ
Для ПОиО важен временной интервал и средства, которые будут затрачены для того, чтобы оператор в итоге смог рационально в/д с КТС.
Осн. целью ПО явл-ся сужение зон
отбора операторов -> уменьшение времени и средств на обучение и формирование
концепт. модели. Сужение зон отбора происходит в основном за счет учета
требований к ЧО. Операторы, прошедшие ПО, проходят следующие этапы: Обучение
операторов
формирование концептуальной модели + тренажер. Только после
этого возможно рациональное (оптимальное) взаимодействие ЧО и КТС.
Затраты на качественное обучение и технич-ю приспособленность системы к в/д с широким контингентом пользователей хар-т критерий освояемости, имеющий 5 показателей:
1. Комплектуемость. 2. Обоснованность ПО. 3. Социальная значимость. 4. Наличие обучающих свойств. 5. Полноценность средств обучения и профессиональной подготовки
Требования к ПОиО неоднозначны и как правило диктуются отраслевыми потребностями
7. ЭРГОНОМИЧЕСКОЕ ОБЕСПЕЧЕНИЕ АСОИУ. КОМПЛЕКСНЫЙ
КРИТЕРИЙ УПРАВЛЯЕМОСТИ
Основной задачей эргономического обеспечения является оптимизация взаимодействия между человеком и машиной не только в период эксплуатации, но и при изготовлении, и при утилизации технических компонентов.
Эргономическое обеспечение автоматизированной системы – это совокупность реализованных решений в АС по согласованию психологических, психофизиологических, антропометрических, физиологических характеристик и возможностей пользователей АС с техническими характеристиками комплекса средств автоматизации АС и параметрами рабочей среды на рабочих местах персонала АС.
Эргономичность системы (АСОиУ) определяется совокупностью ее эргономических свойств, каждое из которых проявляется в системе ЧО – технические средства – рабочая среда для удовлетворения ее эргономических требований.
Существует иерархическая система оценки на базе критериев:
Критерии (I) → Показатели (II) → Параметры (III) → Непосредственные качественные и количественные характеристики (IV)
Надо найти критерии, показатели и параметры, которые определят эргономичность системы.
Управляемость характеризует группу свойств и эргономических параметров, обеспечивающих в составе СЧМ непосредственную деятельность ЧО по управлению АСУ в штатных и аварийных режимах.
Включает 5 показателей:
1. Сложность процесса
управления системой.
1.1. Степень автоматизации. Отношение числа ручных операций к общему числу управляющих воздействий (операций) в рамках системы.
1.2. Соответствие распределения функций между ЧО и системой. Строится обычно на ограничениях ЧО (например, усталость) и технических компонентов (например, внешняя среда — дождь).
1.3. Разветвленность алгоритма управления. Определяется методиками и алгоритмами функционирования ЧО. Основная задача функциономики. Иногда составляются циклограммы взаимодействия.
1.4. Циклограмма взаимодействия ЧО и системы. Характеризуется отношением времени включения ЧО в управляющий контур к общему времени штатной работы ЧО с системой.
1.5. Уровень напряженности работы с системой.
1.5.1. Темповая напряженность определяется соотношением времени на действия по циклограмме (регламент) ко времени свободного выполнения того же действия.
1.5.2. Информационная напряженность определяется отношением информативности модели и пропускной способности ЧО для данного вида взаимодействия.
1.6. Степень надежности взаимодействия ЧО и комплекса технических средств. Количество наработок на отказ или количество произведенных в течение работы ошибок к общему числу произведенных операций.
2. Качество информационной
модели.
2.1. Степень адекватности реализуемой индексации реальному состоянию поведения объекта. Оценивается методами экспертизы, здесь речь идет об оцифровке изображений. Земная поверхность — карта местности (бумага) — электронная карта (электронная)
2.2. Достоверность воспроизведения и считывания информации. Оценивается вероятностью ошибки и величиной погрешности в измерении и восприятии необходимой информации. Земная поверхность — (восприятие) — электронная карта — (считывание) — ЧО.
2.3. Временные затраты на осмотр информационного поля и принятий решения. Порядка 15 временных характеристик. Оценивается входными/выходными характеристиками.
2.4. Соответствие пространственного компонент системы (органов управления) к оптимальному расположению в операционном пространстве – пространственные характеристики.
2.5. Интенсивность или скорость воспроизведения информационных потоков. Информативность и насыщенность информационной модели. Информативность = Насыщенность/Единица площади.
3. Качество рабочего места.
3.1. Приспособленность конструкции рабочего места, пульта управления, органов управления и всего интерьера поста управления к данному виду взаимодействия (деятельности). Проверяются моторное и информационное поля, зоны досягаемости, соответствие антропометрических характеристик, параметров рабочего места.
3.2. Степень соответствия технических компонентов физиологическим и психологическим нормам, которые устанавливаются для данного вида техники. Связано с антропометрией.
3.3. Наличие в конструкции (системе) технических устройств, обеспечивающих вариативность положения и приспособление к наиболее оптимальной или рациональной работе. Высота кресла, наклон спинки и т.д.
4. Функциональная
комфортность.
4.1. Степень вносимого дискомфорта в гигиенические параметры рабочей среды. Система может быть дополнительным источником шума, магнитного поля.
4.2. Эстетичность внешнего оформления. Приборные и встроенные панели. Оцениваются методом экспертных оценок.
5. Адаптируемость.
5.1. Приспособленность технических элементов системы к различным характеристикам ЧО (антропометрические, физиологические, информационные, энергосиловые, психофизиологические)
5.2. Приспособленность системы к компенсации ошибок при управлении. Ошибки восприятия (человеческие) и воспроизведения (технические).
8. ЭО АСОИУ.
КОМПЛЕКСНЫЙ КРИТЕРИЙ ОБСЛУЖИВАЕМОСТИ
Основной задачей эргономического обеспечения является оптимизация взаимодействия между человеком и машиной не только в период эксплуатации, но и при изготовлении, и при утилизации технических компонентов.
Эргономическое обеспечение автоматизированной системы – это совокупность реализованных решений в АС по согласованию психологических, психофизиологических, антропометрических, физиологических характеристик и возможностей пользователей АС с техническими характеристиками комплекса средств автоматизации АС и параметрами рабочей среды на рабочих местах персонала АС.
Эргономичность системы (АСОиУ) определяется совокупностью ее эргономических свойств, каждое из которых проявляется в системе ЧО – технические средства – рабочая среда для удовлетворения ее эргономических требований.
Существует иерархическая система оценки на базе критериев:
Критерии (I) → Показатели (II) → Параметры (III) → Непосредственные качественные и количественные характеристики (IV)
Надо найти критерии, показатели и параметры, которые определят эргономичность системы.
Характеризуется комплексом свойств системы, который обеспечивает эффективное взаимодействие ЧО и Комплекса Технических Средств (КТС). В этом критерии рассматриваются схемно-конструктивные решения (вопросы, связанные с эксплуатацией)
Включает пять показателей:
1. Быстросъемность модульных
конструкций.
1.1. Определяется удобством и затратами времени на монтаж и демонтаж соответствующих узлов системы.
2. Взаимозаменяемость.
2.1. Количество регулировок и контрольно-проверочных операций, а также временные затраты на проведение операций сопряжения.
2.2. Количество приспособлений или модулей и контрольных средств, используемых при замене тех или иных модулей. КПА — контрольно-проверочная аппаратура.
2.3. Количество и квалификация обслуживающего персонала, производящего замену.
3. Контролеспособность.
Характеризует конструктивные схемотехнические решения.
Встроенный контроль — проверка исправности всех схемотехнических элементов обеспечивается за счет компонентов, которые находятся внутри системы. Полнота охвата контроля — до 95%.
Внешний контроль — проверка всех схемотехнических элементов обеспечивается с помощью внешних средств, аппаратуры. Полнота охвата — до 100%.
3.1. Время, затраченное на проверку.
3.2. Состав, количество и сложность управления КПА.
3.3. Количество и квалификация персонала, проводящего контроль.
4. Ремонтопригодность.
Оценивают приспособленность схемы и конструкции к восстановлению
работоспособности после отказов, аварий, выходов из строя, профилактических
работ.
4.1. Время, затрачиваемое на снятие, разблокировку и обратную установку.
4.2. Количество и квалификация персонала.
4.3. Количество и сложность инструментов и приспособлений, применяемых при ремонтных работах.
5. Регулируемость. Определяется приспособленностью схемы и конструкции к регулировкам, переустановкам, профилактическим работам, которые проводятся в плановом порядке и при авариях.
5.1. Количество регулируемых точек, доступных для обслуживания и способных дать объективную картину правильности регулировки.
5.2. Количество и сложность инструментальных средств, необходимых для регулировки.
5.3. Время, затрачиваемое на регулировку.
5.4. Количество и квалификация персонала.
9. ЭО АСОИУ. КОМПЛЕКСНЫЙ КРИТЕРИЙ ОСВОЯЕМОСТИ.
Основной задачей эргономического обеспечения является оптимизация взаимодействия между человеком и машиной не только в период эксплуатации, но и при изготовлении, и при утилизации технических компонентов.
Эргономическое обеспечение автоматизированной системы – это совокупность реализованных решений в АС по согласованию психологических, психофизиологических, антропометрических, физиологических характеристик и возможностей пользователей АС с техническими характеристиками комплекса средств автоматизации АС и параметрами рабочей среды на рабочих местах персонала АС.
Эргономичность системы (АСОиУ) определяется совокупностью ее эргономических свойств, каждое из которых проявляется в системе ЧО – технические средства – рабочая среда для удовлетворения ее эргономических требований.
Существует иерархическая система оценки на базе критериев:
Критерии (I) → Показатели (II) → Параметры (III) → Непосредственные качественные и количественные характеристики (IV)
Надо найти критерии, показатели и параметры, которые определят эргономичность системы.
Оценивается время, затрачиваемое на обучение и профессиональную подготовку операторов.
Обучение операторов
формирование концептуальной модели + тренажер
Рациональное (оптимальное)
взаимодействие ЧО и КТС.
Освояемость характеризует техническую приспособленность прибора взаимодействовать с широким кругом лиц и свойство прибора (системы) экономить время на качественное обучение и формирования концептуальных моделей.
Включает пять показателей:
1. Комплектуемость.
1.1. Определяется значениями пределов различных характеристик (антропометрических, психофизиологических, интеллектуальных) конкретных индивидуумов.
1.2. Количество отобранных для работы с системой операторов
2. Обоснованность профессионального отбора. Определяется в виде условий экономии времени, средств обучения с данной системой за счет сужения зон отбора (за счет денег, опыта).
3. Социальная значимость. Выражается в формировании у обучаемого мотивации по дальнейшему совершенствованию знаний о системе (влияет на время и качество освоения системы).
4. Наличие обучающих средств. Характеризует конструктивные, схемотехнические и методологические решения, заложенные в системе.
4.1. Время на обучение и подготовку профессионального персонала для работы с системой.
4.2. Количество тренажерных занятий по реальному апробированию (по работе с системой).
4.3. Темп снижения числа контролируемых ошибок обучающихся операторов при работе на тренажере или с системой.
4.4. Наличие в системе встроенных систем помощи.
5. Полноценность средств обучения и профессиональной подготовки. Оценивают по возможностям применяемых технических средств имитировать условия проектируемого взаимодействия.
5.1. Наглядность обучающих средств и их адекватность по отношению к системе.
5.2. Количество и сложность средств имитации и средств оценки.
5.3. Соотношение деятельности инструктора и обучаемого (количество ответов и вопросов за единицу времени или за цикл обучения).
5.4. Адаптивность средств обучения к конкретным индивидуумам с целью формирования концептуальной модели.
10. ЭО АСОИУ.
КОМПЛЕКСНЫЙ КРИТЕРИЙ ОБИТАЕМОСТИ.
Основной задачей эргономического обеспечения является оптимизация взаимодействия между человеком и машиной не только в период эксплуатации, но и при изготовлении, и при утилизации технических компонентов.
Эргономическое обеспечение автоматизированной системы – это совокупность реализованных решений в АС по согласованию психологических, психофизиологических, антропометрических, физиологических характеристик и возможностей пользователей АС с техническими характеристиками комплекса средств автоматизации АС и параметрами рабочей среды на рабочих местах персонала АС.
Эргономичность системы (АСОиУ) определяется совокупностью ее эргономических свойств, каждое из которых проявляется в системе ЧО – технические средства – рабочая среда для удовлетворения ее эргономических требований.
Существует иерархическая система оценки на базе критериев:
Критерии (I) → Показатели (II) → Параметры (III) → Непосредственные качественные и количественные характеристики (IV)
Надо найти критерии, показатели и параметры, которые определят эргономичность системы.
Обитаемость характеризует условия рабочей среды, которая обеспечивает рациональное взаимодействие ЧО и технических средств.
Включает четыре показателя:
1. Гигиенические показатели по
уровням.
1. Освещенность. 2. Вентилируемость. 3. Температура. 4. Влажность. 5. Давление. 6. Напряженность электромагнитного поля. 7. Запыленность. 8. Радиация. 9. Токсичность. 10. Шум. 11. Вибрация. 12. Гравитационные перегрузки и ускорения. 13. и др.
CСБТ — система стандартов безопасности труда.
2. Комфортность и эстетичность элементов. Качественный показатель, оцениваемый методом экспертизы и относящийся к задачам промышленного дизайна. Интерьер приборных панелей, промышленный дизайн, удобство.
3. Психогенность обстановки. Определяется уровнем и наличием факторов, которые нарушают или дестабилизируют психологическое или психофизиологическое состояние в контуре управления при штатном/плановом режиме работы.
3.1. Несовершенство информационной модели (нечеткость линии, яркость, контраст, слабая скорость воспроизведения).
3.2. Монотонность обстановки.
3.3. Помехи, производимые другими членами групповой деятельности, а также сбои в собственной работе.
3.4. Сбои технических средств.
4. Обозреваемость внешнего
пространства.
Оценивается пространственными показателями и параметрами зрительного
анализатора (зона обзора, наличие эффективных устройств помехозащиты,
внутренних и внешних экранов, искажения, которые вносятся при неправильном
положении видеомонитора)
11. ОСОБЕННОСТИ ПРИЕМА
ИНФОРМАЦИИ ЧЕЛОВЕКОМ-ОПЕРАТОРОМ ПРИ РАБОТЕ В КОНТУРЕ УПРАВЛЕНИЯ АСОИУ.
Основные особенности связаны с работой в контуре управления и работой с системами видеоотображения.

|
|
Пропускная способность ЧО |
Работа ЗА |
|
1. Восприятие (ощущение) |
10^9-10^10 бит/с |
Фоторецептор (ПЧА) |
|
2. ИП (оценка информации, идентификация) |
20-70 бит/с |
Головной мозг, концептуальная модель (ЦЧА) |
|
3. Выбор стратегии управления |
2-4 бит/с |
Зрительная система в целом |
|
4. Выработка управляющих воздействий, восприятие |
На базе трех этапов строятся характеристики:
1. Ощущение.
2. Идентификация.
3. Восприятие.
Три этапа деятельности:
1. Операционная деятельность.
— сводится к наблюдению за информацией о состоянии объекта управления и изменением его в реальном времени.
— действия ЧО жестко регламентированы и отрепетированы (на уровне условных рефлексов).
2. Оперативная деятельность.
— Сводится не только к наблюдению и первичному восприятию объекта, но и принятию решения на основе альтернативных вариантов
— менее регламентирована и определение варианта поведения ЧО в соответствующих условиях.
3. Тактическая деятельность.
— менее всего регламентирована, тяжело формализуется и описывает поведение ЧО при аварийных и чрезвычайных ситуациях.
12. ПОНЯТИЕ АНАЛИЗАТОРА ЧО. ОБЩИЕ ХАРАКТЕРИСТИКИ АНАЛИЗАТОРОВ ЧЕЛОВЕКА.
Анализатор — подсистема центральной нервной системы, которая обеспечивает прием и первичный анализ информационных сигналов. Информация, поступающая через анализаторы, называется сенсорной, а процесс приема информации — сенсорным восприятием.
Структура анализатора.

В зависимости от рецепторов
различают анализаторы:
Внешние: зрительный (рецептор — глаз), слуховой (рецептор — ухо), тактильный (рецептор — кожа), болевой, температурный, обонятельный (рецептор в носовой полости), вкусовой (рецептор на поверхности языка).
Внутренние: давления, кинестетический (рецепторы в мышцах и сухожилиях), вестибулярный (рецептор в полости уха).
Информация через зрительный анализатор-90%,слуховой-9%,остальные-1%
Характеристики анализатора:
1. Энергетические
2. Информационные
3. Пространственные
4. Временные
12. ЗРИТЕЛЬНАЯ СИСТЕМА И ЕЕ ОСНОВНЫЕ ХАРАКТЕРИСТИКИ. НАСТРОЙКА ЗРИТЕЛЬНОЙ СИСТЕМЫ.
ЗРИТЕЛЬНАЯ СИСТЕМА [visual system ]
Сенсорная система, назначение которой состоит в получении зрительной информации о среде и передаче ее в сенсорные области головного мозга.
Сложная оптическая система глаза осуществляет проекцию зрительного образа на рецепторы сетчатки глаза. Сетчатка образована густой сетью рецепторов и связанных с ними нейронов, специализированных на восприятии различных характеристик зрительного раздражения, таких как интенсивность, цвет, размер, кривизна и скорость перемещения. В зрительном восприятии важную роль играют движения глаз и головы. Информация, воспринимаемая рецепторами, передается по зрительному нерву к зрительным структурам мозга. Здесь происходит ее переработка с целью последующего использования в организации поведения.
Человеческая зрительная система при операторной деятельности имеет механизмы настройки:
1.Направление глаз на воспринимаемый объект осуществляется
с помощью глазо-двигательных мышц и фоторецепторов.
2. Изображение на сетчатке разно-удаленных объектов. Механизм аккомодации — изменение формы хрусталика в зависимости от восприятия разноудаленных объектов (0,5–1,5 сек).
3. Темновая/световая адаптация. Для различных условий восприятия (день, ночь) изменяется количество света, которое попадает в глаз. Это происходит за счет изменения диаметра зрачка (1.8 мм – 8 мм, 0.2 – 1 сек).
4. Восприятие цветных и монохромных изображений. За счет наличия фоторецепторов (палочки — сумеречное восприятие, колбочки — цветовое восприятие).
Характеристики зрительного
анализатора:
1. Энергетические
1.1. Диапазон воспринимаемых яркостей.
1.2. Контрастность.
1.3. Слепящая яркость.
1.4. Относительная видность.
2. Информационные
2.1.Пропускная способность.
3. Пространственные
3.1 Острота зрения.
3.2. Поле зрения.
3.3. Объем зрительного восприятия.
4. Временные
4.1. Латентный период реакции.
4.2 Длительность инерции ощущения.
4.3 Критическая частота мелькания.
4.4. Время адаптации.
4.5. Длительность информационного поиска.
13. ЗРИТЕЛЬНЫЙ АНАЛИЗАТОР ЧЕЛОВЕКА-ОПЕРАТОРА.
Зрительный анализатор (90% всей информации) дает самую полную информацию о положении наблюдаемых объектов в пространстве (по трем координатам). Большая точность в оценке пространства и пространственны отношений обеспечивается за счет выраженной аналитической способности зрительного анализатора, константности восприятия, визуализации представлений, широкой возможности оперирования пространственными зрительными образами.
Характеристики зрительного
анализатора:
1. Энергетические
1.1. Диапазон воспринимаемых яркостей.
1.2. Контрастность.
1.3. Слепящая яркость.
1.4. Относительная видность.
2. Информационные
2.1.Пропускная способность.
3. Пространственные
3.1 Острота зрения.
3.2. Поле зрения.
3.3. Объем зрительного восприятия.
4. Временные
4.1.Латентный период реакции.
4.2 Длительность инерции ощущения.
4.3 Критическая частота мелькания.
4.4. Время адаптации.
4.5. Длительность информационного поиска.
15. ЭНЕРГЕТИЧЕСКИЕ ХАРАКТЕРИСТИКИ ЗРИТЕЛЬНОГО АНАЛИЗАТОРА ЧО.
1. Диапазон воспринимаемых яркостей. Начинается от min воспринимаемого светового потока, вызывающего световое ощущение до max слепящей яркости. L[кандел/м2].
Световой поток Ф[люмены] (
)
Яркость источника
, где I — сила света, S — площадь светящейся поверхности,
α — угол между линией визирования и линией, связывающей глаз с экраном.
Яркость отражаемого источником
, где ρ — коэффициент отражения источника (экрана:
0,07- черный; 0,9-белый; 0,1-для расчетов), E — внешняя освещенность
(люкс).
Min — порог световой чувствительности — характеризуется min светового воздействия — 10–6 кд/м2.
Max — слепящая яркость — 106 кд/м2 (болевой порог).
La — яркость адаптации (рабочий диапазон) — самая комфортная 10–103 кд/м2.
Слепящая яркость
, где Ω — телесный угол, в рамках которого
распространяется свет (между глазами и экраном), разный по горизонтали и
вертикали — 2.25·105 кд/м2.
2. Контрастность. Разность между яркостями фона и предмета (объекта).
Прямая —
, обратная —
.
Для нормального восприятия изображения контраст должен быть 0.6 – 0.95.
Оптимальный КОПТ = 0.85 – 0.9.
3. Слепящая яркость. Яркостный контраст зависит от угловых размеров объекта, яркости поля адаптации, четкости между объектом и фоном.
4. Относительная видность. Чувствительность зрительного анализатора к различным лучам с различной длиной волны. Это световой поток, отнесенный к эталонному световому потоку (потоку с максимально полной мощностью) ν = Ф/ Фэ.
Max видность достигается при длине волны λ = 554нм => 683 Лм/Вт
16. ПРОСТРАНСТВЕННЫЕ И ИНФОРМАЦИОННЫЕ ХАРАКТЕРИСТИКИ ЗРИТЕЛЬНОГО АНАЛИЗАТОРА ЧО.
1. Острота зрения. Минимальный угол, при котором равноудаленные точки воспринимаются как раздельные.
Зависит от: 1. Освещенности. 2. Контрастности. 3. Длительности экспозиции. 4. Положения объекта в поле зрения. 5. Формы объекта.
2. Поле зрения.
2.1. Делится на 3 зоны: 1. Поле центрального зрения (фовеан) 2–4° (объект управления). 2. Поле ясного зрения 30–35°. Расстояние 0.4–0.8 м, оптимальное 0.5–0.65 м.(полезная площадь экрана) 3. Поле бокового (периферийного) зрения 180°.
2.2. Два среза: горизонтальный (каждый глаз 90° + 60° видит – всего 150°) и вертикальный срез (50° сверху и 70° снизу).
2.3. Опознание взаимного распознавания объектов. Вверх — 25°, вниз — 35°, вправо, влево — 30–32°.Границы поля зрения сужаются при уменьшении размера объекта, при уменьшении яркости, при утомлении и воздействии неблагоприятных факторов.
3. Объем зрительного восприятия. 5–9 несвязанных элементов (7+/-2).
Пропускная
способность.
|
|
Пропускная способность ЧО |
Работа ЗА |
|
1. Восприятие (ощущение) |
10^9-10^10 бит/с |
Фоторецептор (ПЧА) |
|
2. ИП (оценка информации, идентификация) |
20-70 бит/с |
Головной мозг, концептуальная модель (ЦЧА) |
|
3. Выбор стратегии управления |
2-4 бит/с |
Зрительная система в целом |
|
4. Выработка управляющих воздействий, восприятие |
17. ПРОСТРАНСТВЕННЫЕ И ИНФОРМАЦИОННЫЕ ХАРАКТЕРИСТИКИ ЗРИТЕЛЬНОГО АНАЛИЗАТОРА ЧО.
1. Латентный период реакции. Время задержки между приходом светового импульса и начала восприятия, 160–240 мс.
2. Длительность инерции
ощущения.
Сформировали информационную модель; ее воспроизведение 1–2 с; есть 2-я выходная форма; когда видим вторую форму, но помним первую.
Инерция ощущения: 0.1–0.2 сек для центрального зрения, и 0.1–0.32 сек для периферического. Период следования картин: Тслед.картин ≥ Тсохр.ощущения. Время сохранения ощущения: 0.2–0.5 сек. Тслед.картин =1/Tсмены кадров (4-6Гц). Продолжительность зрительного восприятия 0.2–0.65 сек. (0,2-точка, линия; 0,65-сложные фигуры) Время зрительной фиксации: Тзр.фикс = (0.9–0.95)Тзр.воспр.
3. Критическая частота мелькания. Серия световых импульсов, воспринимаемая как непрерывный сигнал, если интервалы между импульсами соизмеримы с инерцией зрения.
Fкчм = 14–70 Гц. Fкчм = a·LogL + b, где L — яркость, a и b — константы, зависящие от света.
Влияют: 1. Изменение угловых размеров объекта (γ = 5΄ — Fкчм = 14Гц, γ=5° — Fкчм = 44Гц). 2. Сокращение световой фазы относительно другой — ↑ частоты. 3. ↑ частоты при ↑ уровня функционирования ЧО.
4. Время адаптации.
Переход от света к тени и из темноты в свет. Время световой адаптации – десятки секунд. Время темновой адаптации – от единицы до десятков минут.
5. Длительность информационного поиска.
0.2–1.2 (1.5) сек.
Восприятие движения и
ускорения ЗА:
Скорость восприятия=1-2 угловые минуты (с ориентиром), 15-30 минут (без ориентира)
Скорость восприятия ускорения не зависит от самого ускорения, а зависит от начальной скорости движения и ориентира.
18. СЛУХОВОЙ АНАЛИЗАТОР ЧО.
Характерные особенности слухового анализатора:
1. Способность быть готовым к приему информации в любой момент времени и в любой точке операционного пространства.
2. Способность воспринимать звуки в широком диапазоне частот.
3. Способность со значительной точностью устанавливать местоположение источника звука.
4. Второй по объему принимаемой информации.
Параметры, используемые при звуковых сигналах:
Амплитуда, частота, длительность звука, форма звуковой волны.
Наиболее эффективные моменты
использования СА:
- при разгрузке ЗА
- необходимо передать информацию ЧО, который находится в неудобном положении с точки зрения приема зрительной информации (ограниченность операционного пространства)
- передача сигналов специального типа (аварийных, предупредительных)
Характеристики слухового анализатора:
1. Абсолютный порог слышимости. (аналог - яркость) Min уровень звука, который требуется для того, чтобы вызвать ощущения воспринимаемого сигнала в отсутствии шума. Зависит от тона звука, метода его предъявления, субъективные особенности ЧО.
Верхний болевой порог 130ДБ.
3 абсолютных порога
слышимости:
1. МСП — Минимальное Слышимое звуковое Поле — уровень звукового давления при абсолютном пороге слышимости молодого тренированного ЧО, слуховой аппарат которого не имеет физиологических отклонений. ЧО при этом ориентирован лицом к источнику звука и работает в звукопоглощающем помещении.
2. МСД — Минимальное Слышимое звуковое Давление — уровень звукового давления, значение которого отличается от МСП, так как ЧО работает в наушниках.
3. НПС — Нормальный Порог Слышимости — условное значение min уровня звукового давления нетренированных ЧО, находящихся в бесшумном помещении и в наушниках.
2. Дифференциальный порог слышимости по интенсивности (аналог — контрастность). KL = ∆L / L. Зависит от частоты исходного звука и от интенсивности. KL = 0.02 – 0.065 — диапазон восприятия речи. Если L < 20 ДБ, то KL = 0.1 – 0.3
3. Дифференциальный порог по
частоте.
Kf = ∆f / f L, Kf = 0.002 – 0.003 — для среднего диапазона (500 – 5000 Гц).
4. Временные характеристики.
1. Временной порог различения интервалов между импульсными монотональными сигналами (дифференциальный порог по времени 0.5–2 мс).
2. Уверенное различие двух раздельных звуковых импульсов при интервале свыше 40 мс.
3. Время для полного восприятия чистых тонов 200 – 300 мс.
4. Пороговое время опознания тональности сигнала (10–12 периодов звуковых колебаний).
5. Пороговое значение времени опознания прерывистых тональных сигналов (80 – 150 мс).
6. Время обнаружения изменений в высоте тона (до 100 мкс).
5. Громкость. Сила слухового ощущения, вызванная звуковыми сигналами.
Громкость зависит от громкости и уровня громкости.
Уровень громкости определяется как уровень звукового давления чистого тона при частоте 1000 Гц, звучащего одинаково громко со звуковыми сигналами (относительная характеристика), а громкость определяется шкалой громкости.
6. Высота звука.
Общий частотный диапазон, при котором воспринимается сигнал — 20–20000 Гц.
Характеризует звуковое ощущение оператора и определяется субъективными особенностями СА.
7. Воздействие шума.
При воздействии шума СА обладает свойствами повышения порога слышимости. Это явление называется маскировкой, а возросший порог слышимости и другие характеристики – пороги маскировки. С точки зрения абсолютных порогов с учетом уровня маскировки существует ГОСТ 12.1.003-83
8. Пространственная локализация
звукового сигнала.
1. Слуховая разрешающая способность.
Зависит от: удаленности от источника по сравнению с размерами головы, интенсивности пришедшего звука/звукового давления, направления на источник звука при неподвижности ЧО.
2. Min воспринимаемая разница во времени при приходе в левое и правое ухо. 30 – 40 мс.
Характерные особенности передачи звуковых сигналов
между ЧО.
1. Различение длительности и
интенсивности отдельных звуков и комбинаций.
Время длительности произношения гласного звука 0.36 сек, а согласного — 0.02 – 0.03 сек. Восприятие и понимание речевых сообщений зависит от темпа речи и интервалов между словами и фразами.
2. Оптимальный темп речи.
60 – 80 слов в минуту с интервалом в 1 сек между словами. Допустимый темп речи до 120 слов в минуту (интенсивность 6–7 ДБ).
3. Опознание речевых сигналов
в зависимости от длин слов.
Односложные слова независимо распознаются в 12 – 14% случаев, шестисложные — 40 – 42%.
4. Восприятие букв русского
алфавита в зависимости от громкости.
Ниспадающий ряд громкости гласных: А О Э У Ы И.
5. Динамические диапазоны
систем связи.
Высококачественная связь — 60 ДБ. Коммерческая — 40 – 45 ДБ. Система связи с автоматическим регулированием уровня — 30 ДБ. Передача информации — 20 ДБ.
19. АНТРОПОМЕТРИЧЕСКИЕ ХАРАКТЕРИСТИКИ ЧО.
Определяют размеры тела человека и отдельных его частей, являются случайными величинами, подчиненными нормальному закону распределения.
Виды АХ:
1. Статические размеры. Используют для установления конструктивных размеров рабочего места ЧО для определения диапазона рабочих движений, а также при конструировании роботов, манекенов и проведения эргономической экспертизы. Бывают линейные и дуговые.
Соматические размеры отдельных частей тела.
Размер головы
Размер стопы
Размер кисти
2. Динамические размеры. Используют для определения объема рабочих движений, зоны досягаемости и видимости. По динамическим размерам строятся расчеты пространственных характеристик рабочего места ЧО.
2.1.Углы вращения в суставах
2.2.Зоны досягаемости
2.3.Приросты или эффекты движения тела.
Методика использования
статических АХ:
1.Определить контингент людей, для которых будет предназначена проектируемая система (первичный проф. отбор).
2.Выбрать АХ, которые не являются основой для определения размера/размеров конструкции, оборудования РМ.
3.Установить какому % работающих должно удовлетворять данное оборудование и по графику распределения найти соответствующее значение АХ.
4.Учесть всевозможные поправки АХ.
Рекомендации при
проектировании:
1.Возрастные, половые, национальные различия
2.Опыт
3.Учет вида проектируемого оборудования (регулируемые, нерегулируемые параметры)
4.Следует учитывать маскирующие антропометрические признаки: высота фундамента оборудования, перенос центра тяжести в зависимости от наблюдения, разновидность расположения мониторов перед операторами.
5.Порядок использования АХ при решении инженерно-технологических задач.

Антропометрическая оптимизация = использование существующих размеров для проектирования в реальных условиях.
20. ИНФОРМАЦИОННЫЕ МОДЕЛИ СИСТЕМ И ОБЪЕКТОВ. ОСНОВНЫЕ ПОНЯТИЯ И ОПРЕДЕЛЕНИЯ.
Информационная модель — модель объекта, представленная в виде информации, описывающей существенные для данного рассмотрения параметры и переменные величины объекта, связи между ними, входы и выходы объекта и позволяющая путем подачи на модель информации об изменениях входных величин моделировать возможные состояния объекта.
ИМ - организованный в соответствии с определенной системой правил отображения состояний объекта управления, внешней среды и способов воздействия на них.
Информационной поле – полезное поле ИМ (математически адресуемые точки видеомонитора)
Формат ИМ – 3:4,16:9,2:3
Алфавит ИМ – набор используемых элементов, которые рассматриваются нами для формирования ИМ.
Способы формирования симоволов:
А. Графические стандарты, примитивы, атрибуты
Б. 1. Буквенно-цифровая информация (32 буквы + 11 цифр)
2. 10 типов линий
3. Специальные символы (предметно-ориентированииые)
А=А(знаков)+А(признаков), А(признаков)-свет, градация яркости, шрифт
Основание кода алфавита – число элементов, образующих алфавит ИМ.
Классификация ИМ.
1. По алфавитному набору
Монокодовая (один тип алфавита)
Поликодовая
2. По степени детализации
Интегральные (характеризуют обстановку без подробной детализации и применяется на высших уровнях управления для предоставления общей информации о ситуации, используют большие экраны группового и коллективного пользования) – стратегические
Детальные (узкая часть детализации, конкретные схемы, используются на рабочих местах) – тактические
3. По режиму работы
Динамические (состояние объекта управления в реальном масштабе времени), могут быть и статическими в зависимости от времени наблюдения (экспозиции) над объектом.
Статические (формируют изображение неизменное на определенном отрезке времени)
4. По наглядности
Наглядные (фотоизображения, проекционные и киноизображения, матричные экраны, мультимедийные системы)
Абстрактные (буквенно-цифровые табло, формуляры, бегущая текстовая информация)
Смешанные (графики, траектории, картографические проекции, структурные схемы, контрольно-измерительные приборы)
22. Информационная
модель как объект проектирования.
Требования – модель – экспертиза – сертификат – вывод об оценке.
23. Графический
алфавит. Назначение, определения, параметры.
Алфавит ИМ – набор используемых элементов, которые рассмотрены для его формирования.
Требования – достаточность и отсутствие избыточности.
Виды символов (пути формирования):
1. Графические стандарты, примитивы, атрибуты
2.1 Буквенно-цифровая информация (32 буквы + 11 цифр)
2.2 10 типов линий
2.3 Специальные символы (предметно-ориентированииые)
А=А(знаков)+А(признаков), А(признаков)-свет, градация яркости, шрифт
Основание алфавита – число элементов, образующих алфавит ИМ.
24. Структурный анализ
изображения. Понятия примитива и атрибута.
Можно поменять
25. Оценка
информационных моделей.
ИМ - организованный в соответствии с определенной системой правил отображения состояний объекта управления, внешней среды и способов воздействия на них. Жестких тербований по оценке нету. Два подхода: на основании требований ГОСТ, ТЗ или на основании разработанных методик.
26. Оценка цветовой гаммы
изображения. Цветовой контраст.
ДЛЯ ЗА ЧА параметры:
27. ПОНЯТИЕ ЭРГОНОМИЧЕСКОЙ ЭКСПЕРТИЗЫ. НАЗНАЧЕНИЕ И ПРОЦЕДУРЫ.
Эргономическая экспертиза (ЭЭ) – комплекс научно-технических и организационно-методических мероприятий по оценке выполнения в проектных, предпроектных документов, а также в образцах СЧМ эргономических требований, выполнение рекомендаций для устранения отступлений от этих требований.
Эргономичность изделия определяется сравнением проектируемой системы с базовым эргономическим образцом, характеристики и параметры которого определены в ТЗ, комплексе требований, нормативных документах и других реальных требованиях.
Задача и логическое завершение каждого этапа проектирования есть получение или формулирование рекомендаций, направленных на приближение к базовому эргономическому образцу. Рекомендации корректируют поведение системы.
28. МЕТОДОЛГОИЯ
ЭРГОНОМИЧЕСКОЙ ЭКСПЕРТИЗЫ.
Методология – спектр видов проверок, необходимых для всестороннего обследования ЭО ИС.
Средства проверок: исключения, простейшие геометрические измерения, аналитические расчеты.
Тип, размер и форма приборных панелей, шкал, индикаторных устройств
Размер, тип, форма исполнения и расположения проектируемых ОУ
Массогабаритные размеры и параметры КТС, периферии, отдельных приборных устройств
Доступность оперативных контрольно-регулируемых органов управления, досягаемости зон, проверка пространственных характеристик.
Наличие и действенность блокирующих, защитных, страховочных устройств, обеспечивающих безопасность.
Параметры зон досягаемости для органов управления, зон обзора для ИМ.
Цвет, цветовые соотношения, цветовой контраст. Метод – сравнение элемента свечения с световым эталоном.
Освещенность, достаточность освещения, регулируемость. Метод - прямые измерения, мат. моделирование.
Яркость и яркостные контрасты. Метод – прямые измерения с помощью дальномеров, мат. моделирование.
Зона обзора и поля зрения. Метод- КПА
Спектр пропускания. Метод – универсальные специализированные средства, фотометры.
Разрешающая способность, геометрические искажения за счет «неправильности» экранов.
Проверка информационной насыщенности, емкости
Коэффициент заполнения экрана
Достоверность и степень воспроизводимости информации. В качестве средств проверок используется контрольно-записывающая аппаратура, сканирующие приборы.
Фактическая разветвленность алгоритмов управления. Способ – подсчет точек разветвления.
Циклограмма взаимодействия человека с системой. Способ – хронометраж и анализ циклограмм и алгоритмов поведения.
Темповая напряженность. Способ – хронометраж и расшифровка записей контрольно-записывающей аппаратуры в различных режимах: реальный, идеальный.
Надежность и точность взаимодействия в рамках интерфейса оператора. Способ - регистрация и подсчет количества ошибок.
Контролеспособность и ремонтопригодность (внутренний, внешний). Способ - хронометраж выполнения операций.
Количественные измерения всех показателей и сравнение их с ГОСТ, САНПИН и другими нормативными документами.
Для проведения ЭЭ можно в качестве критериев выбирать мультипликативные критерии и использовать соответствующий мат. аппарат.
29. ИНЖЕНЕРНО-ПСИХОЛОГИЧЕСКОЕ ПРОЕКТИРОВАНИЕ АСОИУ.
Связано с особенностью восприятия в процессе операторской деятельности.
И. п. решает следующие задачи: 1) рациональная организация деятельности людей в системах "человек и машина",предназначенных для управления и обработки информации; 2) целесообразное распределение функций между управляющим и обслуживающим персоналом и техническими средствами автоматизации; 3) оптимизация процессов информационного обеспечения и принятия решения.
Особенности:
Ограничения
в СЧМ:
1.Человеческие ограничения
-физиологические (суть в энергии, в силе, в выносливости на уровне напряженности)
-психологические (способность к обучению, способность качественно/высококвалифицированно выполнять работу, работа в неблагоприятных условиях)
- антропометрические (требования к рабочему положению, требования к размеру и форме одежды)
- пищевые
- клинические (состояние здоровья, наличие заболеваний, возрастные особенности)
2.Ограничения КТС
- Требования определяются в ТЗ или эргономическими требованиями на различных этапах проектирования (эскизном, рабочем)
30. ПРОЕКТИРОВАНИЕ КАДРОВ. ЭРГОНОМИЧЕСКИЙ СЕРТИФИКАТ.
Представляет собой документ, определяющий эргономическое состояние АИС или АСОиУ. В данном варианте эргономический сертификат — один из возможных документов оценки эргономичности системы. Данный эргономический сертификат разработан кафедрой АСОиУ:
1. Общие эргономические характеристики.
1.1. Энергетические (Яркостно-контрастные).
1.2.Пространственные (Расстояние наблюдения и поле ясного зрения (вертикальное и горизонтальное).
1.3. Временные (время информационного поиска и время экспозиционирования)
1.4. Информационные — пропускная способность ЧО (фоторецепторный уровень, уровень коры головного мозга, уровень принятия решения).
2. Частные эргономические характеристики.
2.1. Информативность.
2.2. Цветовая гамма + контраст.
31,32. ПОНЯТИЕ ЭРГОНОМИЧЕСКОЙ ОПТИМИЗАЦИИ.
Критерий качества ЭО есть степень соответствия инженерно-психологических характеристик ЧО с одной стороны и эргономических параметров АСОиУ с другой.
Комплексная ЭО является многокритериальной задачей с конечным множеством стратегий.
Проектировщик волен сам
определить эти соответствия:
Пример: Расчет эргономически оптимальной системы на основе соответствия №3
Технически разрешаемый элемент соответствия есть цветовое пятно минимальных размеров при котором еще возможно управление яркостью с помощью технических средств.
(технически управляемых пятен)= ![]()
H-высота ИП, В-ширина ИП, М - разрешающая способность
![]()
Интегральные характеристики экрана (число знакомест, насыщенность = символ/площадь)
I-информативность,
-насыщенность,
(технически управляемых пятен)<=
(восприятия ЧО) -общее число разрешаемых воспринимаемых
элементов в ИМ.
, где j – поле ясного зрения,
гл – разрешающая способность глаза (1-3 угловых минуты)
- оптимальная разрешающая способность экрана.
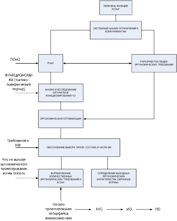
33. МЕТОДИКА ЭРГОНОМИЧЕСКОГО ПРОЕКТИРОВАНИЯ АСОИУ.

34. ОСОБЕННОСТИ ПРОЕКТИРОВАНИЯ СЧМ. ТРЕБОВАНИЯ К КОМПОНЕНТАМ.
Ограничения
в СЧМ:
1.Человеческие ограничения
-физиологические (суть в энергии, в силе, в выносливости на уровне напряженности)
-психологические (способность к обучению, способность качественно/высококвалифицированно выполнять работу, работа в неблагоприятных условиях)
- антропометрические (требования к рабочему положению, требования к размеру и форме одежды)
- пищевые
- клинические (состояние здоровья, наличие заболеваний, возрастные особенности)
2.Ограничения КТС
- Требования определяются в ТЗ или эргономическими требованиями на различных этапах проектирования